Home
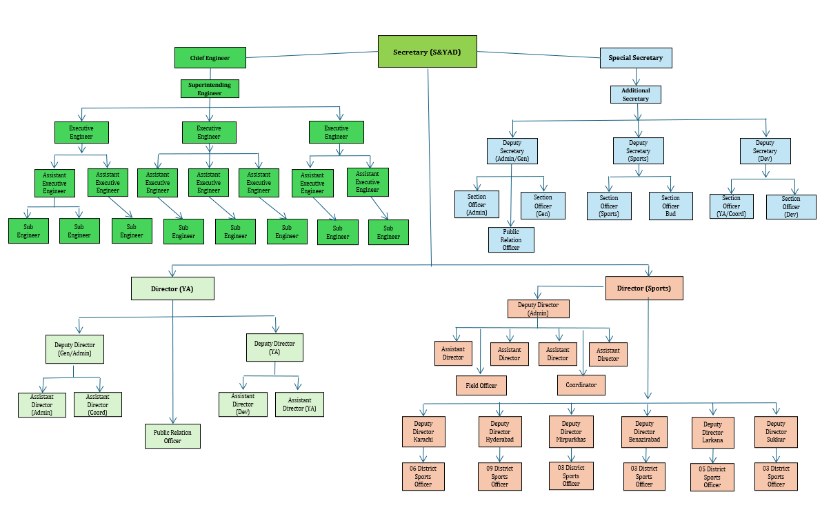
Organogram
Sports
Functions (Sports)
Policy (Sports)
Youth Affairs
Functions (Youth Affairs)
Policy (Youth)
Development
Annual Development Programme
Online Services
Gallery
Photo Gallery
Video Gallery
Contact
FAQ
Downloads
Menu
Home
Organogram
Sports
Functions (Sports)
Policy (Sports)
Youth Affairs
Functions (Youth Affairs)
Policy (Youth)
Development
Annual Development Programme
Online Services
Gallery
Photo Gallery
Video Gallery
Contact
FAQ
Downloads
Organogram